南宁市消防救援支队(以下简称“支队”)担负着南宁市的防火、灭火和抢险救援的神圣使命。消防救援队伍实行24小时执勤备战制度,为适应南宁城市高速发展的需要,增强地方消防力量,提高南宁市社会抗御火灾能力,支队根据工作需要,决定在广西壮族自治区范围内向社会公开招聘政府专职消防员,现将有关事项公告如下:
招聘岗位和人数
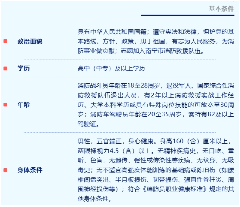
一、招聘人数和岗位
此次共招聘30人,按综合成绩从高到低的顺序择优录取。
(一)消防战斗员从事一线灭火救援工作,担负执勤战备任务。
(二)消防车驾驶员(同等条件下优先聘用)
从事一线执勤消防车驾驶等工作,担负执勤战备任务。

其他条件
同等条件下,有下列情况之一的优先招聘
政治面貌为中国共产党党员
全日制大专及以上学历毕业生
解放军和武警部队退役士兵以及地方政府、企业专职消防队伍中符合条件的人员,获得招聘岗位相对应国家认可的资格证书或职称
熟练掌握货车、客车等特殊驾驶技术,具有B2、A1、A2驾驶证
拥有消防、中文、法律、计算机、化学、物理、电工、体育、文艺、汽修、医护、财务审计等专业专长
不予聘用情形
有下列情形之一的,不予聘用:
(一)因散布有政治性问题的言论,撰写、编著、制作、发表、出版、传播有危害国家安全或者其他政治性问题的文章、著作、音像制品,编造或者传播有政治性问题的手机、互联网信息,参加法律禁止的政治性组织等,受过处罚的;
(二)组织、参加、支持民族分裂、暴力恐怖、宗教极端等非法组织的;
(三)组织、参加邪教、有害气功组织以及黑社会性质的组织,或者参与相关活动的;
(四)曾被刑事处罚、行政拘留或者收容教养的,涉嫌违法犯罪正在被调查处理或者被侦查、起诉、审判的;
(五)被开除公职、责令辞职、开除学籍,或者被开除党籍、留党察看、开除团籍的;
(六)家庭成员、主要社会关系成员有危害国家安全行为受到刑事处罚或者正在被侦查、起诉、审判的,组织、参加、支持民族分裂、暴力恐怖、宗教极端等非法组织的,是邪教、有害气功组织或者黑社会性质的组织成员的;
(七)与国(境)外政治背景复杂的组织或者人员联系,政治上可疑,被有关部门记录在案的;
(八)有较为严重的个人不良信用记录的;
(九)曾在消防救援队伍工作因违纪违规被开除或者辞退的;
(十)身体条件或其他方面不适合从事消防救援工作的;
(十一)法律法规规定不得聘用的其他情形。
工资待遇
工资及福利待遇
入职后,根据不同学历、不同服役年限评定为相应等级,对应梯次工资档次,逐级增长,消防战斗员年薪不低于8万元(含五险一金、伙食费、被装费等),消防车驾驶员年薪不低于9.6万元(含五险一金、伙食费、被装费等),其中,岗前培训3个月的工资按试用期工资发放。工资构成:基本工资+绩效工资+执勤补贴+现场救援补贴,并依照国家、地方有关规定参加社会保险,缴存住房公积金。
伙食、住宿与服装
政府专职消防员的伙食和住宿由支队做统一安排,着统一规定的制式服装。
工作与休息时间
政府专职消防员实行工作日24小时备勤,每月轮休8天。同时享有年假、护理假和婚丧假等待遇,值班、执勤以及执行其他任务人员,在任务结束后,通常安排补休。
招聘程序
01报名方式
采取现场报名方式,同时投递个人资料。
个人资料清单:
个人资料清单:本人身份证、毕业证(学位证)、个人简历、各类资格、职称证书及获奖证书、个人征信报告等材料原件和复印件,1寸正面免冠彩照1张。
注意事项:
报名人员须在报名时间截止前提交完整的个人资料,否则视为放弃报名资格。
报名人员对其个人资料的真实性负责,如有虚假,一经查实即取消其聘用资格。
02政审
报名人员到支队机关大楼7楼706队务处领取政治审查表进行政审,经政治审查表上各单位盖章并出具无犯罪记录证明后报支队队务处审核。政审不合格的不予聘用。
03体能和技能测试
体能测试分为必考和选考项目
必考项目:1000米跑
选考项目:
1、立定跳远、原地跳高二选一;
2、单杠引体向上、俯卧撑二选一;
3、10米×4往返跑、100米跑二选一。
测试时间、地点具体以通知为准,应聘人员须参加体能测试,并当场签订《体能测试健康安全风险承诺书》。体能测试有两项及两项以上不得分的视为不合格(标准参照附件)。
报考消防车驾驶员岗位的还需对驾驶技能进行测试,科目为倒桩移库、坡道定点停车及起步、单边桥、侧方位停车、通过连续障碍5个科目,其中有2个科目不达标的视为技能素质测试不合格。
不按规定时间、地点参加测试以及因身体原因不能参加测试的,视为自动放弃。
2025年政府专职消防员招聘体能测试标准


04面试和体检
体能测试合格后进行面试,面试成绩低于70分视为不合格。面试合格后参加体检,体检标准参照《消防员职业健康标准》执行,体检在指定医院进行,支队另行通知。体检不合格的不予聘用。
05公示
1.支队将从政审、体能测试、面试、体检皆合格者中择优确定拟聘用人员,并面向社会公示,公示时间为5个工作日。
2.公示期满,根据公示情况,确定聘用人员名单。对没有问题或者反映问题不影响聘用的,按照规定程序办理聘用手续;对有严重问题(例如存在本公告不予聘用情形)并查有实据的,不予聘用;对反映有严重问题,但一时难以查实的,暂缓聘用,待查实并作出结论后再决定是否聘用。
06培训及聘用
对被聘用的政府专职消防员,由支队进行统一安排岗前培训,培训地点设在支队指定的培训点,时间为3个月,培训内容主要包括:国家法律法规、政治理论、国家综合性消防救援队伍条令纲要和规章制度、防火灭火专业知识、公文处理、队列训练、体能训练、业务技能训练等。
培训期间的食宿费、训练费由支队统一安排负责。培训结束后参加支队组织的结业考核,考核合格者发放培训合格鉴定表,不合格者解除劳动关系。
07合同签订
新招聘的政府专职消防员自入职培训之日起1个月内签订劳动合同,首次合同聘用期3年(含试用期3个月),期满双方协商一致后可续签。
08报到
被聘用对象按支队通知的时间、地点报到。凡未按要求报到的视为放弃聘用资格,将不再聘用。
09分配去向
支队将根据工作需要,对新入职的政府专职消防员在全市消防救援站范围内进行统一的工作分配。
10管理
政府专职消防员的工作及人事由支队统一管理,在岗期间,应当严格遵守国家的法律法规和消防救援队伍规章制度以及劳动合同、保密协议及其他相关协议的约定。
报名地址
南宁市消防救援支队机关大楼7楼队务处(青秀区佛子岭路2号)
报名时间
2025年3月14日至3月25日
周一至周五:上午9:00-12:00
下午15:00-18:00
联系电话
0771-2025007
如需详细咨询相关情况,请在报名时间内到报名现场咨询或电话咨询。
特别提示
(一)支队此次面向全区招聘政府专职消防员,坚持合法、公开、平等、自愿、择优的原则,凡是符合条件人员皆可报名。
(二)支队不收取报名费、介绍费等一切费用,请社会大众谨防不法人员利用支队招收政府专职消防员的机会,以介绍、安排工作为由骗取费用。
(三)支队特此声明,不法分子及中介机构利用招收政府专职消防员名义收取中介费用等行为均与支队无关,请报名人员谨防上当受骗。同时,欢迎广大人民群众对支队此次招聘工作进行监督,如有任何单位或个人借此机会收取不法费用,请大家积极举报(举报电话0771-2025007),举报情况一经查实,支队将移送有关部门处理。